
(转自:普华有策)
增材制造行业全景解析:技术原理、产业链构建与市场发展态势
1、增材制造行业概述
增材制造(Additive Manufacturing,AM),又称“3D 打印”,通过使用计算机辅助设计三维模型数据,将离散材料(液体、粉末、丝、片、板等)以分层制造、逐层堆叠的方法创建物理对象的技术。增材制造技术是引领新一轮科技革命和产业变革的核心技术之一,是现代产业体系中智能制造业的重要组成部分,增材制造技术的发展推动传统制造业向智能制造转型升级。
从技术路线来看,增材制造技术包含多种工艺类型,国标《增材制造术语》(GB∕T 35351-2017),根据增材制造技术的成形原理,将增材制造工艺分成七种基本类别,具体分类情况如下:粉末床熔融(Powder Bed Fusion)、定向能量沉积(Directed Energy Deposition)、立体光固化(VAT Photopoly merization)、粘结剂喷射(Binder Jetting)、材料挤出(Material Extrusion)、材料喷射(Material Jetting)和薄材叠层(Sheet Lamination)。
随着行业和技术发展,增材制造技术的应用场景由早期的零件原型快速制备,拓展到能够直接制造终端零件应用至使用场景当中,实现由“快速原型”向“快速制造”的转变。增材制造的终端零件性能高度依赖于其制备的设备类型和工艺参数。
2、增材制造产业链情况
增材制造产业链的上游为原材料、核心硬件和辅助运营系统,中游主要为增材制造设备和相关服务制造商,下游为增材制造应用领域,主要为航空航天、工业制造、科学研究、消费电子等领域。国内增材制造应用市场以工业级应用为主,约占 70%。
增材制造行业产业链示意图
资料来源:普华有策2024 年全球增材制造行业的下游应用领域主要为航空航天、医疗健康、汽车领域、能源领域等。其中,航空航天、医疗健康、汽车领域、能源领域为主要应用领域,收入占比分别为 17.7%、11.1%、10.3%和8.4%。
2024年全球增材制造行业的下游应用结构
资料来源:普华有策3、增材制造行业发展现状
(1)全球增材制造行业发展趋势
经过多年发展,增材制造产业进入加速成长期,近五年增材制造行业在全球范围内整体呈现增长态势。2020年全球增材制造产业的行业增长率有所放缓,但2021年后增材制造行业恢复快速增长态势。2024年全球增材制造市场规模(包括产品和服务)达到219亿美元,同比增长9.1%。预计到2034年全球增材制造市场规模将达到1145亿美元,10年复合年均增长率18%。
全球增材制造行业市场规模
资料来源:普华有策(2)中国增材制造行业发展趋势
随着增材制造市场应用程度不断深化,在各行业应用越来越广泛,未来几年增材制造市场将保持快速增长态势。据统计2023年中国增材制造行业市场规模达到367亿元,同比增长14.69%。2025-2029年行业规模将持续高速增长,预计2029年市场规模将突破1200亿元,2024-2029年CAGR约为19.5%。
中国增材制造行业市场规模
资料来源:普华有策(3)细分领域——增材制造设备行业发展趋势
2023年全球有328家制造商生产和销售工业3D打印设备,与2022年相比,增加了46家,其中有40家公司的工业3D打印系统销量超过了100套。中国的3D打印设备制造商从2022年的37家增加到了44家,位居全球第二。在销售额方面,2023年全球3D打印设备销售额为36.7亿美元,下降3.4%。截至2023年底,北美、欧洲、亚太3个地区累计装机量占全球的90%以上。其中北美是最大的增材制造市场,其3D打印设备销售收入占全球36.14%。欧洲第二大市场,其设备销售收入占全球总增材制造收入的30.40%。亚太地区以26.41%的市场份额位居第三。
(4)细分领域——增材制造服务领域情况及趋势
2023年全球3D打印服务和产品的销售额分别为124亿美元和76.3亿美元,相对2022年分别增长了15.5%和4.7%。随着金属3D打印工业化进程的加快,增材制造技术正在从原型样的小批量定制化生产技术向零件最终制造的批量化生产技术转变。
4、增材制造行业面临的机遇与挑战
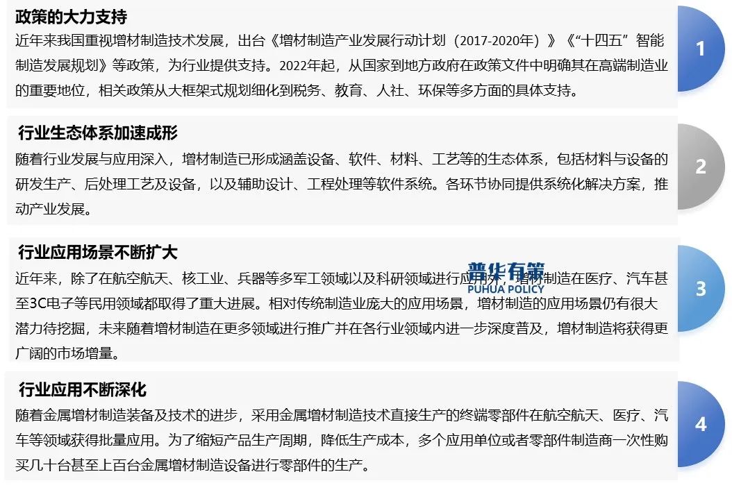
面临的机遇
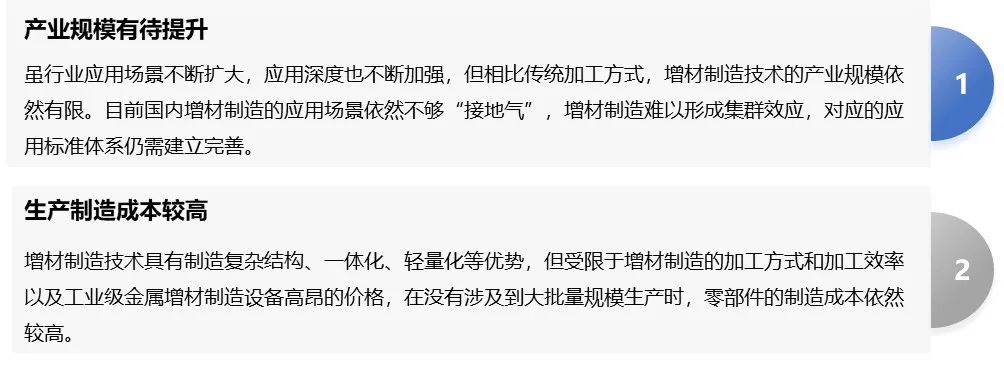
资料来源:普华有策面临的挑战
资料来源:普华有策5、市场竞争格局
增材制造行业经过30余年的发展,技术不断创新,规模稳步增长,技术体系和产业链条不断完善,目前已建立起较为稳定的增材制造产业生态体系和行业竞争格局,随着增材制造从原型制造向终端制造迈进,行业也进入了快速增长区。基于电子束粉末床熔融增材制造技术不断扩大的应用场景,国际上从事电子束粉末床熔融技术与装备开发的企业越来越多,目前全球已有超过10家企业正在进行电子束粉末床熔融增材制造设备的开发,除了被GE公司收购的瑞典Arcam公司外,其余企业主要集中在亚洲和欧洲。
《2025-2031年增材制造行业深度调研及投资前景咨询报告》涵盖行业全球及中国发展概况、供需数据、市场规模,产业政策/规划、相关技术、竞争格局、上游原料情况、下游主要应用市场需求规模及前景、区域结构、市场集中度、重点企业/玩家,企业占有率、行业特征、驱动因素、市场前景预测,投资策略、主要壁垒构成、相关风险等内容。同时北京普华有策信息咨询有限公司还提供市场专项调研项目、产业研究报告、产业链咨询、项目可行性研究报告、专精特新小巨人认证、市场占有率报告、十五五规划、项目后评价报告、BP商业计划书、产业图谱、产业规划、蓝白皮书、国家级制造业单项冠军企业认证、IPO募投可研、IPO工作底稿咨询等服务。(PHPOLICY:GYF)
目录
第一章宏观经济环境分析
第一节 全球宏观经济分析
一、2024年全球宏观经济运行概况
二、2025年全球宏观经济趋势预测
第二节 中国宏观经济环境分析
一、2020-2024年中国宏观经济运行概况
二、2025年中国宏观经济趋势预测
第三节 增材制造行业社会环境分析
第四节 增材制造行业政治法律环境分析
一、行业管理体制分析
二、行业相关发展规划
三、主要产业政策解读
第五节 增材制造行业技术环境分析
一、技术发展水平分析
二、技术革新趋势分析
第二章国际增材制造行业发展分析
第一节 国际增材制造行业发展现状分析
一、国际增材制造行业发展概况
二、主要国家增材制造行业的经济效益分析
三、2025-2031年国际增材制造行业的发展趋势分析
第二节 主要国家及地区增材制造行业发展状况及经验借鉴
一、美国增材制造行业发展分析
1、2020-2024年行业规模情况
2、2025-2031年行业前景展望
二、欧洲增材制造行业发展分析
1、2020-2024年行业规模情况
2、2025-2031年行业前景展望
三、日韩增材制造行业发展分析
1、2020-2024年行业规模情况
2、2025-2031年行业前景展望
四、2020-2024年其他国家及地区增材制造行业发展分析
五、国外增材制造行业发展经验总结
第三章增材制造所属行业发展分析
第一节 增材制造所属行业发展历程
第二节 增材制造所属行业发展分析
一、 全球增材制造所属行业发展分析
1、全球增材制造所属行业市场规模分析
2、全球增材制造所属行业市场格局分析
3、全球增材制造所属行业市场前景预测
二、 中国增材制造所属行业市场发展分析
1、中国增材制造所属行业市场规模分析
2、中国增材制造所属行业市场格局分析
3、中国增材制造所属行业市场前景预测
4、中国增材制造所属行业市场发展趋势
第三节 增材制造所属行业市场发展分析
一、增材制造所属行业产能分析
二、增材制造所属行业产量分析
三、 产品应用领域广泛,高附加值应用领域消费占比较低
四、 低端市场整体产能过剩,高端市场供应不足
第四节 增材制造所属行业市场规模及预测
第四章中国增材制造产业链结构分析
第一节 中国增材制造产业链结构
一、产业链概况
二、特征
第二节 中国增材制造产业链演进趋势
一、产业链生命周期分析
二、产业链价值流动分析
三、演进路径与趋势
第三节 中国增材制造产业链竞争分析
第五章 2020-2024年增材制造行业产业链分析
第一节 2020-2024年增材制造行业上游运行分析
一、行业上游介绍
二、行业上游发展状况分析
三、行业上游对增材制造行业影响力分析
第二节 2020-2024年增材制造行业下游运行分析
一、行业下游介绍
二、行业下游发展状况分析
1、A领域
(1)行业发展现状
(2)需求规模
(3)需求前景预测
2、B领域
(1)行业发展现状
(2)需求规模
(3)需求前景预测
3、C领域
(1)行业发展现状
(2)需求规模
(3)需求前景预测
4、D领域
(1)行业发展现状
(2)需求规模
(3)需求前景预测
5、E领域
(1)行业发展现状
(2)需求规模
(3)需求前景预测
第六章中国增材制造行业区域市场分析
第一节 华北地区增材制造行业分析
一、地区经济发展现状分析
二、2020-2024年市场规模情况分析
三、2025-2031年行业发展前景预测
第二节 东北地区增材制造行业分析
一、地区经济发展现状分析
二、2020-2024年市场规模情况分析
三、2025-2031年行业发展前景预测
第三节 华东地区增材制造行业分析
一、地区经济发展现状分析
二、2020-2024年市场规模情况分析
三、2025-2031年行业发展前景预测
第四节 华南地区增材制造行业分析
一、地区经济发展现状分析
二、2020-2024年市场规模情况分析
三、2025-2031年行业发展前景预测
第五节 华中地区增材制造行业分析
一、地区经济发展现状分析
二、2020-2024年市场规模情况分析
三、2025-2031年行业发展前景预测
第六节 西南地区增材制造行业分析
一、地区经济发展现状分析
二、2020-2024年市场规模情况分析
三、2025-2031年行业发展前景预测
第七节 西北地区增材制造行业分析
一、地区经济发展现状分析
二、2020-2024年市场规模情况分析
三、2025-2031年行业发展前景预测
第七章中国增材制造所属行业成本费用分析
第一节 2020-2024年增材制造行业产品销售成本分析
一、2020-2024年行业销售成本总额分析
二、不同规模企业销售成本比较分析
三、不同所有制企业销售成本比较分析
第二节 2020-2024年增材制造行业销售费用分析
一、2020-2024年行业销售费用总额分析
二、不同规模企业销售费用比较分析
三、不同所有制企业销售费用比较分析
第三节 2020-2024年增材制造行业管理费用分析
一、2020-2024年行业管理费用总额分析
二、不同规模企业管理费用比较分析
三、不同所有制企业管理费用比较分析
第四节 2020-2024年增材制造行业财务费用分析
一、2020-2024年行业财务费用总额分析
二、不同规模企业财务费用比较分析
三、不同所有制企业财务费用比较分析
第八章中国增材制造行业市场经营情况分析
第一节 2020-2024年行业市场规模分析第二节 2020-2024年行业基本特点分析
]article_adlist-->第三节 2020-2024年行业销售收入分析
第四节 2020-2024年行业区域结构分析 ]article_adlist-->第九章中国增材制造产品价格分析
第一节 2020-2024年中国增材制造历年价格
第二节 中国增材制造当前市场价格
一、产品当前价格分析
二、产品未来价格预测
第三节 中国增材制造价格影响因素分析
第四节 2025-2031年增材制造行业未来价格走势预测
第十章增材制造行业竞争格局分析
第一节 增材制造行业集中度分析
一、市场集中度分析
二、区域集中度分析
三、增材制造行业主要企业竞争力分析
1、重点企业资产总计对比分析2、重点企业从业人员对比分析
3、重点企业营业收入对比分析
4、重点企业利润总额对比分析
5、重点企业负债总额对比分析
]article_adlist-->第二节 增材制造行业竞争格局分析
一、行业竞争分析
二、与国际产品竞争分析
三、行业竞争格局展望
第三节 重点企业市场占有率分析 ]article_adlist-->第十一章普华有策对行业重点企业经营状况分析
第一节 A公司 ]article_adlist-->一、企业基本情况
二、企业主要业务概况
三、企业核心竞争力分析
四、企业经营情况分析
五、企业发展战略分析
第二节 B公司 ]article_adlist-->一、企业基本情况
二、企业主要业务概况
三、企业核心竞争力分析
四、企业经营情况分析
五、企业发展战略分析
第三节 C公司 ]article_adlist-->一、企业基本情况
二、企业主要业务概况
三、企业核心竞争力分析
四、企业经营情况分析
五、企业发展战略分析
第四节 D公司 ]article_adlist-->一、企业基本情况
二、企业主要业务概况
三、企业核心竞争力分析
四、企业经营情况分析
五、企业发展战略分析
第五节 E公司 ]article_adlist-->一、企业基本情况
二、企业主要业务概况
三、企业核心竞争力分析
四、企业经营情况分析
五、企业发展战略分析
第十二章增材制造所属行业投资价值评估
第一节 2020-2024年增材制造行业产销分析
第二节 2020-2024年增材制造行业成长性分析
第三节 2020-2024年增材制造行业盈利能力分析
一、主营业务利润率分析
二、总资产收益率分析
第四节 2020-2024年增材制造行业偿债能力分析
一、短期偿债能力分析
二、长期偿债能力分析
第十三章PHPOLICY对2025-2031年中国增材制造行业发展预测分析
第一节 2025-2031年中国增材制造发展环境预测
一、行业宏观预测
二、所处行业发展展望
三、行业发展状况预测分析
四、行业挑战及机遇
第二节 2025-2031年我国增材制造行业产值预测
第三节 2025-2031年我国增材制造行业销售收入预测
第四节 2025-2031年我国增材制造行业总资产预测
第五节2025-2031年我国增材制造行业市场规模预测
第六节2025-2031年中国增材制造市场形势分析
一、2025-2031年中国增材制造生产形势分析预测
二、影响行业发展因素分析
1、有利因素2、不利因素
]article_adlist-->第七节 2025-2031年中国增材制造市场趋势分析
一、行业市场趋势总结
二、行业发展趋势分析
三、行业市场发展空间
四、行业产业政策趋向
五、行业发展技术趋势
第十四章2025-2031年增材制造行业投资机会与风险
第一节增材制造行业投资机会
一、产业链投资机会
二、细分市场投资机会
三、重点区域投资机会
第二节增材制造行业投资风险及防范
一、政策风险及防范
二、技术风险及防范
三、供求风险及防范
四、宏观经济波动风险及防范
五、关联产业风险及防范
六、产品结构风险及防范
七、其他风险及防范
第十五章 普华有策对增材制造行业研究结论及投资建议
                海量资讯、精准解读,尽在新浪财经APP
            
            
            
			
			
			
				
                            168配资官网提示:文章来自网络,不代表本站观点。